bbin连环夺宝官网
首页
bbin连环夺宝官网
院情介绍
现任领导
组织机构
专业设置
师资队伍
师资介绍
教师风采
党务工作
组织机构
党建活动
规章制度
教学工作
通知通告
教学指导委员会
专业教研室
质量保障
教学活动
科研工作
通知通告
科研机构
科研活动
科研成果
学团工作
组织机构
学生活动
服务青年
学生风采
招生就业
招生信息
就业服务
对外交流
资料下载
教师相关
学生相关
首页
bbin连环夺宝官网
院情介绍
现任领导
组织机构
专业设置
师资队伍
师资介绍
教师风采
党务工作
组织机构
党建活动
规章制度
教学工作
通知通告
教学指导委员会
专业教研室
质量保障
教学活动
科研工作
通知通告
科研机构
科研活动
科研成果
学团工作
组织机构
学生活动
服务青年
学生风采
招生就业
招生信息
就业服务
对外交流
通知公告
首页
>
通知公告
>
正文
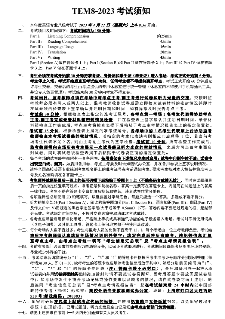
2023年4月22日全国英语专业八级考试(TEM8)考生注意事项
时间:2023-04-14
浏览量:
上一页
[1]
[2]
bbin连环夺宝官网
地址:唐山市建设北路156号
邮编:063000
版权所有 bbin连环夺宝官网-连环夺宝官网入口